Random circuits

Here are some of over 800 projects from our free circuit diagrams database. For more, try browsing categories menu on the left.

LED VU Meter

The circuit below uses two quad voltage comparators (LM339) to illuminate a series of 8 LEDs indicating volume level. Each of the 8 comparators is biased at increasing voltages set by the voltage divider so that the lower right LED comes on first when the input is about 400 millivolts or about 22 milliwatts peak in an 8 ohm system.... [read more]

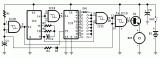
Bells Ring Generator Circuit Schematic

This circuit generates a dual-tone bells ringing similar to most door-bell units. It can be used in many applications other than door-bell. In the Notes below several options will be given in order to suit different needs. The circuit as shown in the diagram generates a "Ding-tone" when P1 is pressed and a "Dong-tone" when P1 is released. IC1D is the first-tone frequency generator and IC1F generates the second-tone.... [read more]

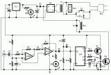
Solar Panel Based Charger And Small LED Lamp

You can save on your electricity bills by switching to alternative sources of power. The photovoltaic module or solar panel described here is capable of delivering a power of 5 watts. At full sunlight, the solar panel outputs 16.5V. It can deliver a current of 300-350 mA. Using it you can charge three types of batteries: lead acid, Ni-Cd and Li-ion. The lead-acid batteries are commonly used in emergency lamps and UPS. The working of the circuit is simple.... [read more]

LED Traffic Lights

The LED traffic Light circuit controls 6 LEDs (red, yellow and green) for both north/south directions and east/west directions. The timing sequence is generated using a CMOS 4017 decade counter and a 555 timer. Counter outputs 1 through 4 are wire ORed using 4 diodes so that the (Red - North/South) and (Green - East/West) LEDs will be on during the first four counts. The fifth count (pin 10) illuminates (Yellow - East/West) and (Red - North/South).... [read more]

Frequency Divider

This is a classic divider of frequency via two. It is achieved with a classic circuit T-flipFlop, round IC1 [ 4011 ]. In the circuit, the frequency of network, after are limit the negative half-s period of sine wave and transform in square wave, are divided via two. Thus for frequency50 HZ, we will take in the exit pulse of frequency 25 HZ. The supply of circuit it is + 5V and does not need high benefit in current.... [read more]

Environmentally-friendly Mosquito Repeller

With the return of the fine weather, you’ll doubtless be enjoying lazing around of an evening on your patio or in your garden, but even if you’re not surrounded by marshes or other shallow water it’s very likely some intruding mosquitoes will come along to spoil this idyllic scene. Although indoors it’s easy to get rid of them these days, indeed even to prevent them coming into the house, the same can’t be said for the great outdoors. We might mention the well-known Chinese coils – the only thing Chinese about them is undoubtedly their name – which very often drive people away as much as mosquitoes, if not more! Moreover they are nasty things to handle.... [read more]