Home
Search
Privacy policy
Sitemap
Contact
categories
Alarms and security
Alarm
Automotive alarm
Lock
Miscellaneous security
Motorcycle alarm
Audio
Audio amplifier
Audio filter
Audio mixer
Audio preamplifier
Sound level meter
Speaker protection
Tone and volume control
Automotive
Automotive light
Automotive miscellaneous
Car battery related
Digital
For home
Fun and games
General electronics
High voltage
Miscellaneous HV
Infrared
IR remote control
Miscellaneous IR
LED and light
LED driver
Light dimmer
Light flasher
Neon lights driver
Metronome
Microcontroller
Miscellaneous
PC related
USB devices
Power supply
Battery charger
Battery tester
DC power supply
DC to AC inverter
DC to DC converter
Miscellaneous power
PWM and power control
Radio
AM receiver
AM transmitter
Antenna
FM transmitter
Remote control
Signal meter
Sensor
Fluid and humidity
Light sensor
Lightning detector
Magnetic sensor
Metal detector
Miscellaneous sensor
Sound sensor
Temperature sensor
Touch sensor
Voltage and current
Solar power
Sound and oscillator
Animal repellent
Miscellaneous oscillator
Sound generator
Switches
Telephone related
Intercom
Line monitor
Miscellaneous telephone
Telephone bug
Timer
Tools and measuring
Component tester
Conductivity tester
Current and voltage
Miscellaneous tools
Thermometer
Video
similar circuits
Infrared Remote Tester
IR Remote Control Tester
Long-Range IR Transmitter
Infrared Fire-Cracker Igniter
Wireless On-Off Switch
On-off Infrared Remote Control
Infra Red Switch
Infa-Red Remote Control
IR Remote Control Tester
IR Remote Control Jammer
IR Receiver Toggle Switch
home
::
infrared
::
ir remote control
::
ir receiver toggle switch
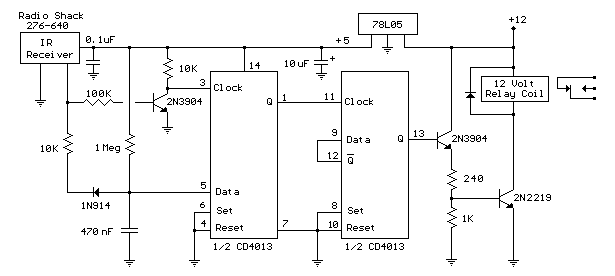
IR Receiver Toggle Switch
Circuit diagram
circuit from
http://www.bowdenshobbycircuits.info/