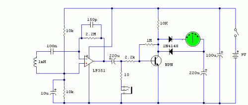
Electromagnetic field detector

Circuit diagram

Electromagnetic field detector-Circuit diagram

Description:

This lovely circuit is a real gem! Easy to assemble and more sensitive than many commercial devices available. It's based around an LF351 low-noise operational amplifier and a 1mF choke acting as the sensor. Unlike most other simple EMF detectors, this one has a meter output for accurate reading, but alternatively, you can also roughly estimate the frequency of the field by plugging in headphones. It can detect any field from 50Hz to 100kHz, making it highly versatile and a worthwhile addition to any hobbyist's workbench.

Problems:

I just couldn't find any.

Possible uses:

Find out how far electromagnetic fields extend in your room, house, office...

Are you a ghost hunter? Then this is the circuit that you've been waiting for! Since it has been observed that appearance of a ghost tends to disturb the EMF, you can now detect any such changes with this little detector.

author: Andy Collins' Circuit Exchange
circuit from http://www.zen22142.zen.co.uk/