Timer with buzzer and optocoupler

Circuit diagram

Circuit diagram

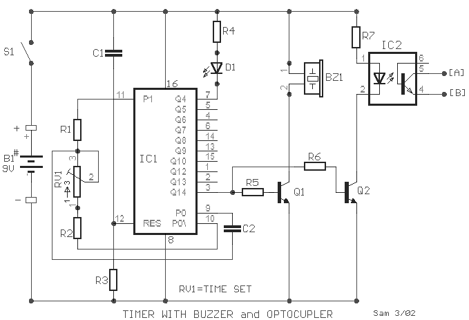
A small circuit that can find a lot applications of measurement time. She has the possibility us inform with sound signal from the BZ1. At the same time, exist the possibility drive a external circuit via the optocoupler IC2, after we connect the applicable circuit in contacts [ A ] and [ B ]. The circuit is based on IC1 (4060), which include in his inside, oscillator and a binary divider of 14 stage. The frequency operation of oscillator is determined by a circuit R-C that connected in pins 9,10,11 of IC1. We give supply in the circuit, with switch S1, is presented a pulse in 12 [ RESET ] via C1 and R3, null him counter, require the measurement of pulses to begin from the zero. Than the count get at in 14th digit then exit Q14 in the pin 3, acquire high logic level. This voltage drive the base the Q1-2, the transistors turn on, thus buzzer BZ1 sound, also the IC2 is ready to drive, via contacts [ A][B ], any suitable external circuit. The time delay is regulated with the potesometer RV1, in time delay that begin from 1 minute up to 2 hours, proportionally with the combination of prices that they will have the RV1 and C2. [ see Table ]. The circuit can be supplied from a battery 9V or from external supply. Led D1 and R4, we can him cut out, they do not affect the circuit, simply us it show that the circuit work. The requirement in current when the circuit make time count, are not big (1mA roughly), with the D1 in circuit, on the contrary when activated output Q14, then the requirements in current boost, proportionally the materials that are activated [ D1, BZ1, IC1 ], reaching roughly 40mA..

Parts

  • R1=2.2Mohm
  • R2=18Kohm
  • R3=1Mohm
  • R4=1.2Kohm
  • R5-6-7=1Kohm
  • C1=10nF 100V MKT
  • C2=220nF 100V MKT (see table below)
  • C2=220nF 100V MKT (see table below)
  • C2=220nF 100V MKT (see table below)
  • Q1-2=BC547
  • IC1=4060
  • IC2=4N25
  • BZ1=buzzer
  • B1=9V Battery or ext. pack supply
  • S1=ON-OFF mini Switch

rv1, c2, rime

  • 500K, 220nF, 1min-30min
  • 500K, 470nF, 1min-60min
  • 1M, 470nF, 1min-120min