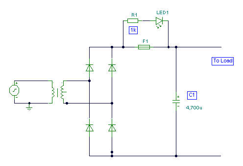
Fuse Monitor / Alarm

It came to me in a flash. A simple way to see if a fuse has blown without removing it from its holder. Its not often you can design a circuit using just two components, but with just one resistor and an LED this circuit provides visual indication of when a fuse has blown.

Circuit diagram

Fuse Monitor / Alarm-Circuit diagram

LED 1 is normally not lit, being "short - circuited " by the fuse, F1. Should the inevitable "big-bang" happen in your workshop then LED1 will illuminate and led you know all about it! Note that the LED will only light under fault conditions, i.e. a short circuit or shunt on the load. In this case the supply current is reduced to a safe level by R1.

author: RED Free Circuit Designs
circuit from http://www.redcircuits.com/